多场科技·铁电测试系统
提供包括电表,算法,自动化程序和样品杆在内的⼀体化铁电测量解决方案
实现介电/铁电/多铁⼀站式测量方案;
可完成薄膜和块体样品的介电、铁电、热释电、磁释电测量;
支持铁电器件的疲劳和印迹测试;
可搭配低温光纤,实现光电联合测量;
兼容多种低温测量平台: MultiFields® ColdTUBE, 南京鹏⼒®, Oxford@ TeslatronPT, QD® PPMS, Cryogenics® 等
铁电测试系统 – 技术参数
工作环境
温度: 1.4 K ~ 400 K; 气压: 105 ~ 10-5 Pa; 磁场: 0 ~ 18 Tesla;
适配外径
dia-26 mm / dia-30 mm / dia-50 mm
测量功能
电滞回线、疲劳、印迹、热释电等铁电性质测量;可兼容电容、介电系数、阻抗及高电阻测量
样品类型
块体
样品要求
< 8 mm × 8 mm × 3 mm
电压范围
< 1000 V DC
频率范围
0.1 Hz ~ 300 kHz
漏电流
~ 10 fA @ 100 V
寄生电容
< 10 fF
适配选件
多场科技® 超低漏电陶瓷样品托、铁电分析仪;可选集成低温光纤,实现光电联合测量
·系统组件


铁电分析仪
FEM.Analyser
样品杆
FEM.FeProbe
铁电分析仪 – 技术参数
铁电测量参数
任意波形发生器
50 MSa/s
模拟输入
2 MHz,24 bits
输出电压
± 10 V
输出阻抗
10 Ohm
最大电滞回线测试频率
100 kHz
最小电滞回线测试频率
0.01 Hz
最小脉冲宽度
0.5 μs
最小脉冲上升时间
100 ns
最大疲劳测试频率
2 MHz
跃变Slew速率
> 200 V / μs
最大电容负载
1 μF
最大输出电流
± 1 A
电流测量范围
1 pA ~ 1 A
测试功能
动态电滞回线测量 (DHM),疲劳测试 (FM)
保持力测试 (RM),印迹测试 (IM)
漏电流测试 (LM),电容测试 (CVM)
压电测试 (PZM),脉冲测试 (PM)
热释电测试,介电测试
适配样品杆
介电样品杆、铁电样品杆
高压放大器 (选件) – 技术参数
高压放大器-10k
高压放大器-1k
电压范围
± 10 kV
± 1 kV
电流范围
0 ~ 2 mA
0 ~ 20 mA
最大频率
600 Hz
40 kHz
输入阻抗
10 kOhm
10 kOhm
DC电压增益
1000 V / V
100 V / V
DC电压增益准确度
优于 0.3 %
优于 0.5 %
DC电压偏置
< 2 V
< 1 V
输出噪声
< 700 mV rms
< 30 mV rms
跃变速率
35 V / μs
150 V / μs
1%变化量稳定时间
< 1 ms
< 30 μs
内部电容
300 pF
300 pF
电压监测功能
高压放大器-10k
高压放大器-1k
模拟输出比例
电压输出的1/1000
电压输出的1/1000
噪声
< 20 mV p-p
5 mV rms
DC准确度
优于 2 %
优于 2 %
·应用案例
应用案例 (1)—
PZT 薄膜的电滞回线测量
样品信息
500nm PZT薄膜样品
多场产品
1. FEM.Analyser
2. FEM.Probe

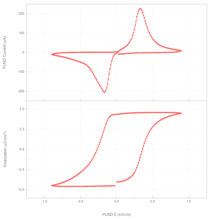
应用案例 (2)—
PMN-PT 块体的电滞回线测量
样品信息
PMN-PT块体
5 mm× 5 mm × 0.2 mm
多场产品
1. FEM.Analyser
2. FEM.Probe


